Motivation behind the research

Modern electric grids are becoming increasingly complex. Rapid growth in hyperscale datacenters, variable renewable generation, transportation electrification, and more frequent extreme weather events are placing unprecedented stress on grid operations. These pressures require operators to evaluate many more scenarios far faster than traditional planning tools can support.
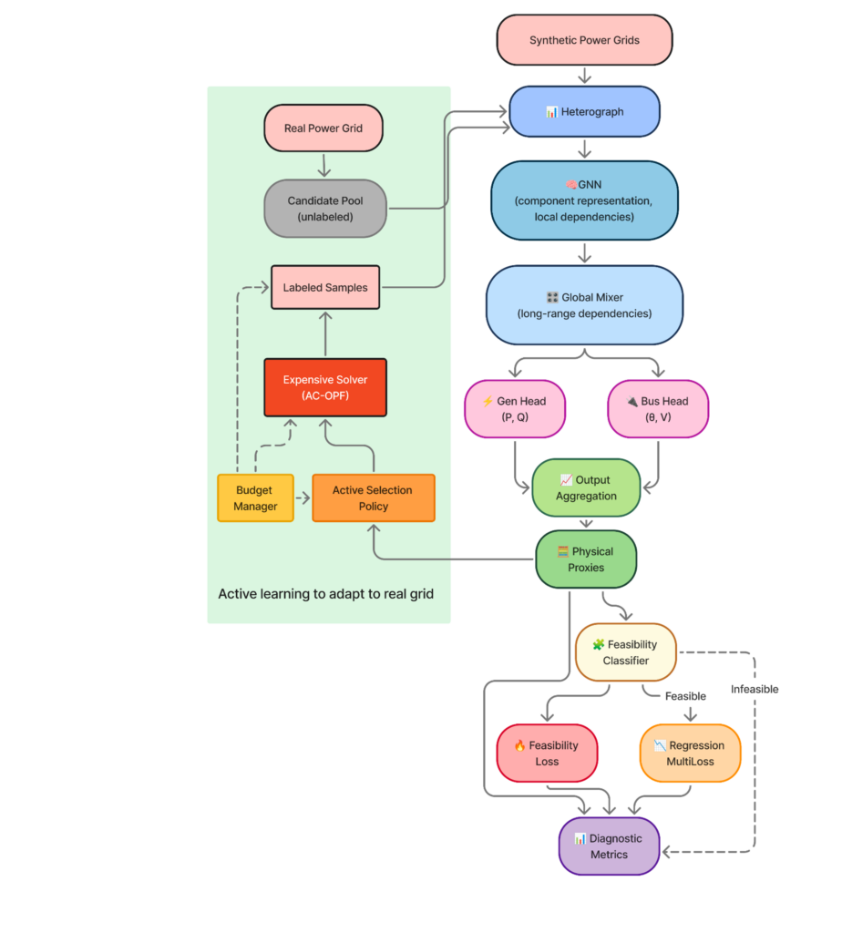
Today’s backbone method for grid analysis, AC Optimal Power Flow (AC OPF), offers high physical accuracy but is computationally complex and very slow. On realistic, large-scale networks, a single OPF solve can take minutes to hours. This makes it impossible to analyze the thousands of contingencies needed during fast-moving operational conditions.
GridFM is motivated by a clear insight: foundation models have transformed fields such as language, vision, and weather forecasting, and can create the same step‑change for power systems. By learning from large corpora of grid states and physics-based simulations, GridFM captures the structure and dynamics of the electric grid. It can then be rapidly fine‑tuned to any specific network using minimal labeled data.
This enables grid operators, utilities, and researchers to perform accurate, physics‑aware inference in milliseconds, unlocking real‑time contingency analysis, adaptive control, and large-scale planning studies. The speed and generality of GridFM open the door to entirely new reliability and operational workflows.
GridFM bridges the gap between the demands of a modern electric grid and the limitations of classical tools. It provides a unified, fast, and generalizable modeling capability that supports grid resilience, flexibility, and sustainability for the decades ahead.
