Skip to main content
Microsoft 365
  • 4 min read

Containers and callouts in Visio


Try Microsoft 365 Copilot

Available on desktop and mobile devices

Containers are a convenient way to visually group your shapes together and then easily work with that group.   Callouts provide a simple mechanism to attach text to a shape.  We’ve improved both in the new Visio. Specifically, there are more shapes to give you increased flexibility to express your information. We also updated our old and new shapes with themes, so you have many choices for customizing the look and feel of your diagram to your audience.  Lastly, we streamlined the insert menus and the heading styles menu to make it easier to find, select and customize the shape you want.

Inserting containers and callouts

Before we talk about the improvements we’ve made, here’s a quick refresher on how to use containers and callouts.   You can add either one to your diagram using the insert tab of the ribbon: 

Visio Insert tab

If you have a set of shapes selected when you insert the container, it will automatically size itself to include all of those shapes.   Likewise, if you have a single shape selected when you insert a callout, the callout will be automatically attached.   Take advantage of those shortcuts–they can save a lot of time!

New containers

Visio already had a useful set of simple containers.   We augmented our existing containers with seven more which range from subdued to assertive.  The best way to talk about what you can do with these shapes is by showing some diagrams, so here are a few examples.

This org chart uses containers to denote virtual teams within an organization. 

An organization chart showing virtual teams

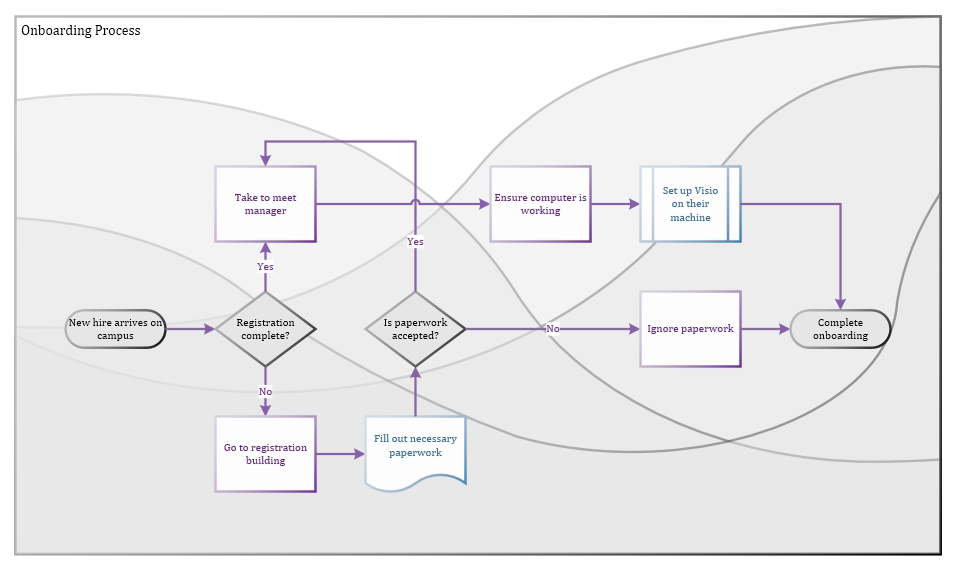
This diagram outlines an onboarding process, using the Waves container as its background.   This could be helpful in differentiating the process diagram from other elements if it was placed into a larger dashboard:

Flowchart of an onboarding process

This is a sample process for approving a manufacturing bid.   A container has been used as a frame for the process and two containers with green title bars were used to denote sub-processes based on the outcome of the initial bid from the manufacturer:

Flowchart of a manufacturing process

You can see all the containers in the product just by clicking on the Insert tab and then on the Containers button.   Here are the seven new containers we added this version:

The new containers in Visio

New callouts

The new Visio also has an expanded set of callouts.   Like containers, we wanted to include callouts that had stronger stylistic or semantic meaning, to make it easier to express exactly what you wanted.   We included seven new callouts in the product, which you can see here:

The new callouts in Visio

Here is an example of using those callouts in the onboarding process we looked at earlier.   In this case, the callouts are positioned to appear as annotation information on the diagram, and the shape of the callout indicates what sort of information it contains:

Onboarding process with callouts

Here is the bid process diagram with some callouts added.   In this case, the information in the callouts is more central to the use of the diagram.   As such, a more assertive callout (orb) and stronger formatting have been used to make them stand out:Manufacturing process with containers and callouts

Theme integration

It was a major goal in the new Visio for all our content to respond well to themes.   In colorful themes, we wanted the diagram to automatically become colorful.   In subdued themes, we aimed for more monochromatic.   To that end, we included a lot of special smarts into these shapes to make them respond really well to themes.   Here’s some examples of the kind of changes you can see just by switching your theme.   Each column represents a different theme applied to the same shapes.

Containers and callouts in different themes

You will notice above that there are some geometry changes as a result of switching themes, not just formatting.   Containers and Callouts take advantage of the embellishments feature available under the Variations gallery:

UI to change embellishment level

The embellishment level of a theme controls the geometry of some shapes.   For shapes which use embellishment levels, a high embellishment means the shape should take on a more decorative appearance.   A low embellishment means the shape should take on a more minimal appearance.

Many of the display styles for containers and callouts that were previously available directly from the Insert menu or from the Heading styles menu on the Containers tab are now available through embellishment levels.   By tying this functionality to themes, we could reduce the number of options shown in the Insert menus and the heading styles menu, which made the menus a lot more approachable.   Using embellishment levels also allowed us to make themes even more effective in their application of style to the diagram overall.   In a single theme switch, see how our manufacturing process diagram can change from this:

Manufacturing process with containers and callouts

To this more embellished look:

More embellished manufacturing diagram

To a more simplified look:

Simpler looking manufacturing diagram

All while effectively communicating the same information in a stylish and professional manner.

Summary

So, as you can see, the new containers and callouts we’ve added give you more options for expressing your information in Visio.   And, like our other shapes, they look professional and respond well to themes – making it easy for you to add your personal touch and style to any diagram you make.