Database templates have a fresh, modern look in the new Visio. In our new approach, templates focus on the on-canvas experience, which makes them great for brainstorming, free-form diagramming and collaborating on ideas.
There are four database templates: Chen’s, Crow’s Foot, IDEF1X and UML. Each template can be used to model a database system in a different notation. We’ll describe the components of a database diagram and then cover each of the notations.
Entity Relationship Diagrams
Visio’s database templates allow you to model an entity relationship diagram. The key components are:
- Entity: The entity shape is a data object. In a database, an entity is normally represented by a table. Each row in the table represents an instance of the entity.
- Attribute: An attribute shape is a property of an entity. Attributes can be used to identify an instance of an entity (called a primary key). Attributes can also be part of a related table where the shared attribute is used to join the data.
- Relationship: These shapes are used together to show the structure of a database and the relationship between tables. Database diagrams can be used to design database systems or show how to query the database.
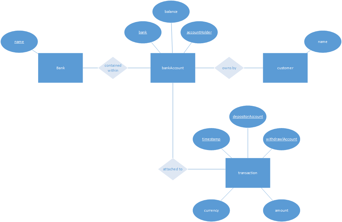
Chen’s
Chen’s notation is brand new to Visio. This notation is commonly taught in database modeling introductory courses and appears in most textbooks. Chen’s is useful for modeling the basics of entities and relationships, because it presents an abstract view of the associations. These diagrams are a good entry step to understanding the database structure, especially for basic databases or examples. This notation is also well suited for brainstorming and quick diagraming.
Entities are represented by rectangles. Attributes are circular callouts to the entities. Relationships connect the entities with a diamond shape.

Crow’s Foot
Crow’s Foot is the most commonly used notation. It’s good for a clean look when there are many attributes, such as a model of a complex database system. Attributes are encapsulated within the entity shapes.

Relationship connectors are used to show an association between entities. Arrowheads are used to describe the cardinality of the relationship. The cardinality can be set by right-clicking on the relationship and setting the Begin and End Symbols. You can also specify the multiplicity manually for further detail. Relationships can be attached to the entire entity or to a specific attribute (for example when specifying how a join would work with a foreign key). Primary Key and Foreign Key symbols can be shown for each attribute by using the right-click menu.
Tip: You can show the attribute type in Crow’s Foot and IDEF1X notation by selecting “Show Type” in the right-click menu of the entity shape.

Crow’s Foot uses the Visio list shapes to organize attributes within an entity. This method is also used in IDEF1X and UML database diagrams. For tips on how to use these shapes, check out the class diagram section of our article on professional, flexible and beautiful UML content.
IDEF1X
The IDEF1X notation was developed as a result of the ICAM (integrated computer-aided manufacturing) studies. This ICAM DEFinition language is used by the U.S. Air Force as a manufacturing data-modeling tool. You can make diagrams in this notation in a similar manner as the Crow’s Foot notation.

UML
UML, the Unified Modeling Language, is a standard for object-oriented design, and it is gaining popularity as a notation for modeling databases. While UML does not have specifications for data modeling, it can be a useful tool for diagraming, especially since data from databases can be used in object-oriented programming. The UML database shapes are very similar to the UML class shapes that are used to model object-oriented classes. UML database shapes are a good way to have a consistent notation for an entire system.

Taking advantage of Visio Features
All of the database templates use core Visio features to their full potential. We have unlocked the shapes to improve the on-canvas experience as well as the extensibility options, and developers can programmatically access the shapes to build customized add-ons. It’s easy to build, adjust and format directly on the canvas. You can collaborate on a design with your team using coauthoring and commenting in Visio and Visio Services.
The new Visio allows you to easily design professional looking diagrams, and the new database notations work great with our new themes. In particular, the Crow’s Foot, IDEF1X and UML have embellishment levels that will change the look of the shapes with certain themes, which allows for many fresh, modern looking, customizable diagrams.
